8 Months to 1: Unifying Time Tracking & Invoicing for 140 Users
TL;DR
- The Challenge: Six teams across different brands were tracking time in four different tools (including email!), leading to manual month-end chaos.
13 cross-functional stakeholders had spent 8 months in discussion without reaching a decision on a unified platform.
- The Fix: I led the procurement process by driving consensus in 30 days, focusing on requirements that bridged the gap between 4 disparate legacy systems.
Vetted 17 tools and implemented OpenAir (SPP), integrating it with HubSpot and NetSuite to automate the opportunity-to-invoice lifecycle.
- The Win: Consolidated 4 tools into 1 and eliminated hours of manual data entry and reconciliation, moving to a bi-directional sync across the entire stack. Invoicing was automated using centralized timesheet data.
🔍 The Deep Dive: Data-Driven Decision Making
1. Tracking Time Everywhere
After performing an operational audit, the reality became clear: we had six Solution Engineering teams tracking time across four different platforms. One team was tracking their hours via email. Managers and Finance were spending days every month just tracking down and gathering data to make sure we were actually getting paid.
2. The Monday.com Debate
Leadership’s first instinct was: "We already pay for Monday.com, let's just track time there." Instead of just saying no, I built a prototype in Monday.com to prove the limitations.
I created a flowchart showing how the data would spiral out of control and a visual breakdown of the non-scalable manual steps required to make it work for our scope. I proved that saving money on a tool would cost us a lot more in operational debt.
3. The Strategy: 17-Tool Assessment
I ran a comprehensive procurement process to find a tool that could handle the complexity of our requirements:
- Filtered 17 tools down to 14 based on security and compliance.
- Trialed 8 tools for UX and flexibility.
- Demoed 5 tools to stakeholders to find the best fit that would solve our specific time and billing frictions.
4. The Build
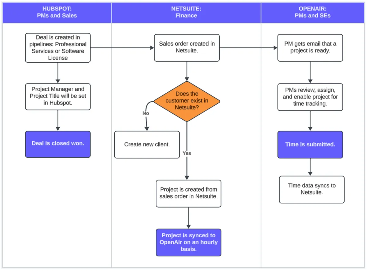
We landed on SPP. I collaborated with an implementation partner to architect a flow where the data moves automatically through our stack.
The Workflow (Simplified)
- HubSpot: A deal is signed.
- NetSuite: A Sales Order is automatically created via the HubSpot sync.
- OpenAir: A project is automatically generated once the Sales Order is approved.
- The Work: Engineers track time; managers approve it.
- The Close: Charges are created from time tracking data; Invoices are created from charges and flows back to NetSuite for automated invoicing.
5. The Result: Standardized & Scalable
Transitioning busy teams is hard, but by standardizing the process, we opened cans of worms that needed to be addressed, clarifying exactly who is responsible for what (Finance vs. SEs vs. PMs).
- Consolidation: 4 tools became 1.
- Automation: Billing is now automated, removing the need for monthly manual math.
- Transparency: Leadership finally has a single source of truth for billable project hours.
6. My Role: Architect & Change Manager
I didn't just pick a tool; I managed the change. I identified the impact, led the procurement, worked with the implementers to build the system, wrote the internal documentation, and provided the post-live support to ensure the 140 users felt supported.
💡Reflection
High-stakes data requires high-maturity systems. By taking the time to fail fast with a prototype in the wrong tool (Monday), I gained the trust of leadership to invest in the right one.