9 Systems into 1: How I freed up 1200 working hours per year
TL;DR
- The Challenge: Six different teams were tracking work in nine different places, creating a nightmare for Finance and Managers.
- The Fix: A central hub in Monday.com integrated with HubSpot and Zapier to automate key parts of project creation and management.
- The Win: Consolidated 9 tools into 1 and freed up over 600 working hours every six months.
🔍 Behind the Scenes: From Silos to Systems
1. Flying Blind
Following a period of rapid acquisitions, our teams had scaled significantly as we acquired several different brands. While the growth was exciting, our scrappy ways were starting to break under the weight of the new complexity.
We were managing millions of dollars in projects across 85+ users, but there was no visibility into those projects.
2. The 9-System Headache
I identified the problem when I mapped out the user journey for the entire go-to-market team. I found a major bottleneck: six teams were using nine different tools. Everything from random Google Sheets and Harvest and Emails, to Trello and OneNote.
Finance and Managers were spending hours every month just hunting and gathering data for billing. If a project detail wasn't in someone’s head, it usually wasn't documented at all.
The Journey Map
3. Solving for People, Not just Data
I didn't want to just force a new tool on people. I wanted to solve their actual frustrations. I focused on three job stories:
- The Project Owner wanted a single place for notes and files so they could stop digging through old emails.
- The Finance Leader needed project data in one spot to get sales orders out the door without the back-and-forth.
- The Client just wanted to know what was happening, who was responsible for the next step, and if they had any tasks.
4. Making it Automatic
I worked with Finance and the Solution Engineering teams to find a tool that wouldn't feel like a chore. The goal was to automate key parts of project management to free up the teams’ time.
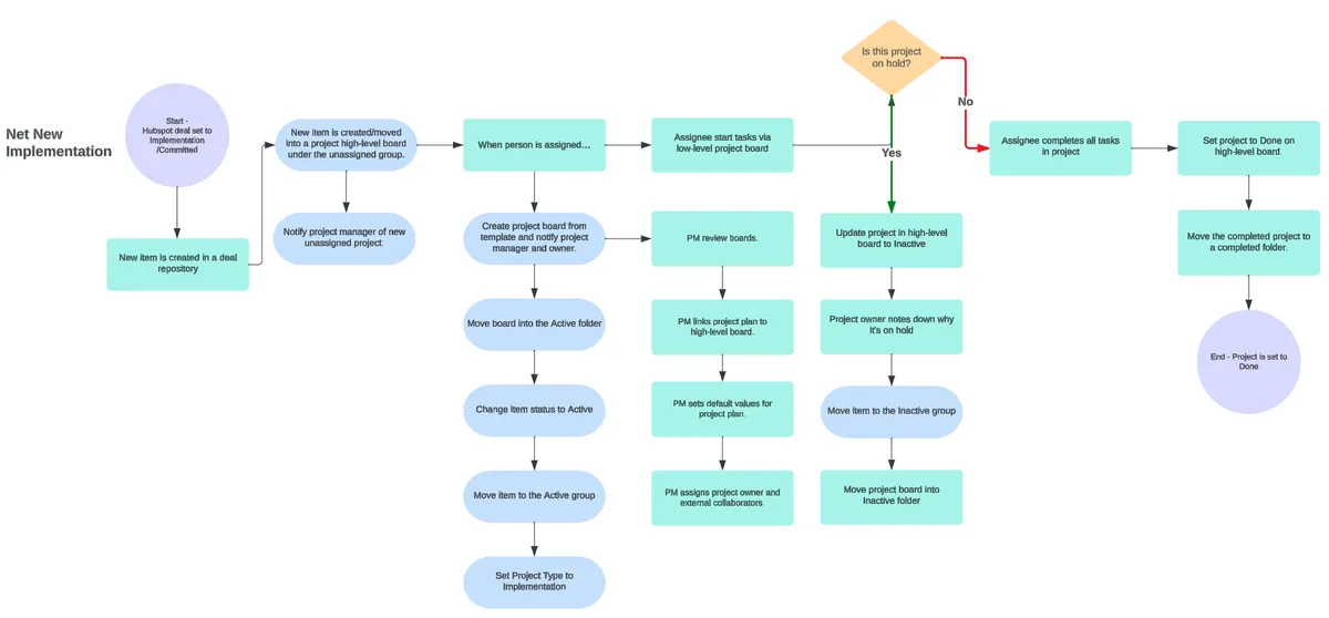
The Workflow Architecture
- A deal is created in HubSpot.
- When signed, a project is created in Monday automatically via integration.
- Once assigned, a full project plan is generated instantly.
- Zapier syncs field updates back to HubSpot for GTM visibility.
The First Workflow
5. The Result - A System People Actually Like
A tool is useless if no one uses it. I spent a lot of time on the UX of our workspaces and built workflows that were intuitive to the teams.
- High Adoption: 85+ people in CS, PS, and Product now live in the same tool.
- Scaling Fast: We’re handling ~148 projects and completing ~234 tasks per month.
- Time Savings: We’ve freed up over 600 working hours every six months for the Professional Services team.
6. My Role - Architect & Advocate
I found the problem, proved why it was costing us money, and built the solution from the ground up. I did the discoveries, mapped the flows, and built the workspaces and automations for 6 teams. Today, I still manage the system—listening to feedback and tweaking the automations so we can keep scaling sustainably.
💡 Reflection
If a process feels like a chore, it’s a design failure. By building for the person first, we got the data the business needed as a byproduct.